Классический форум-трекер
canvas not supported
Нас вместе: 4 260 767


Устойчивый к блокировкам VPN с высоким уровнем приватности

В.В. Амелькин | Дифференциальные уравнения в приложениях (1987) [DJVU]


 
 
RSS
Начать новую тему   Ответить на тему    Торрент-трекер NNM-Club -> Литература и прочие Обучающие материалы для детей и родителей -> Образование, обучение и развитие детей
Автор Сообщение
dark_elf2 ®
Релизер эксклюзива

Online
Стаж: 17 лет 8 мес.
Сообщений: 3144
Ratio: 30.195
Поблагодарили: 291428
100%
ussr.gif
В.В. Амелькин | Дифференциальные уравнения в приложениях (1987) [DJVU]
Автор: В.В. Амелькин
Издательство: Наука
Жанр: Математика

Формат: DJVU
Качество: Обработанный скан
Иллюстрации: Черно-белые

Описание:
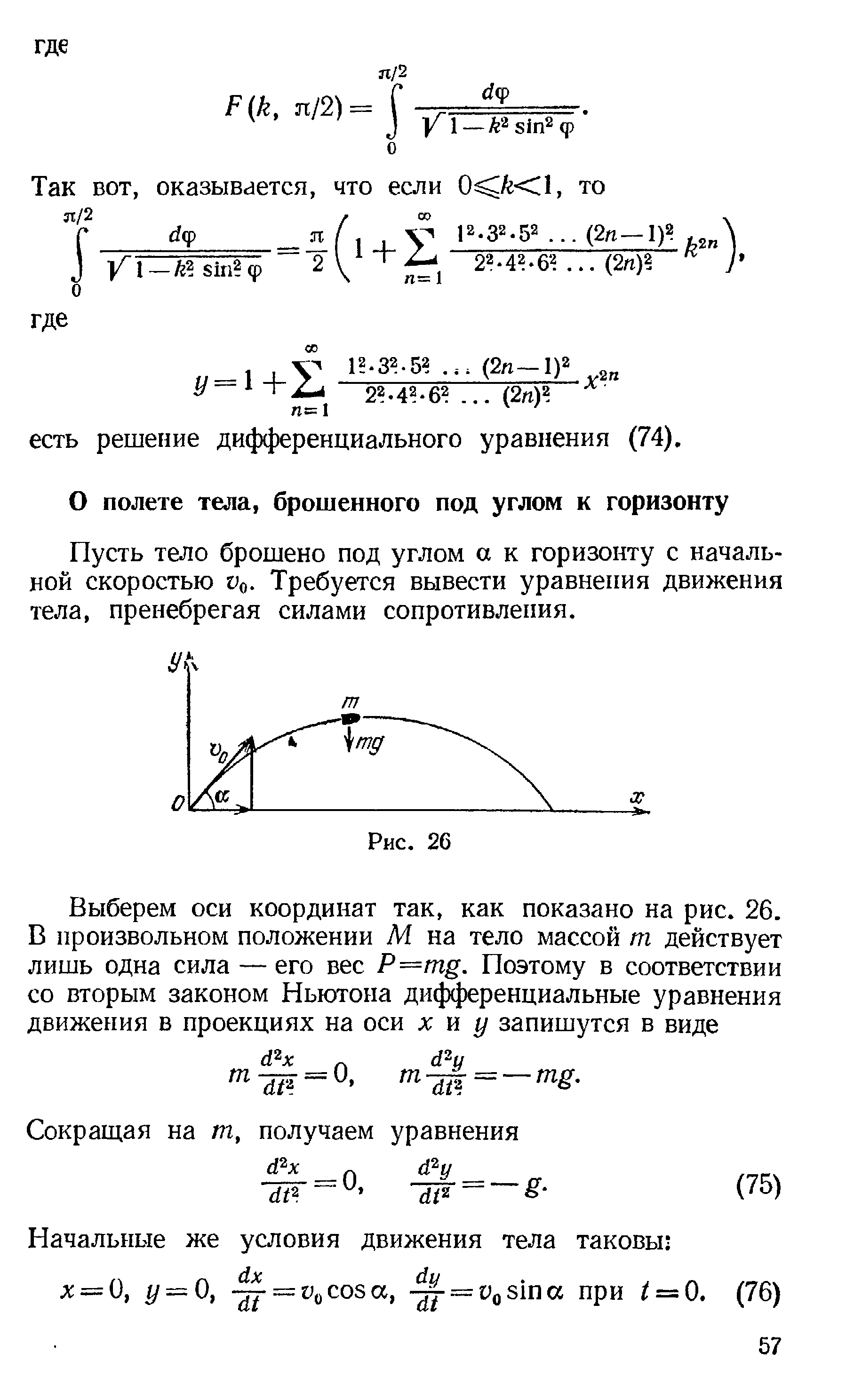
Книга популярно знакомит с возможностями использования обыкновенных дифференциальных уравнений при изучении реальных явлений и процессов. Приемы составления дифференциальных уравнений, а также некоторые методы их качественного исследования иллюстрируются задачами, возникающими в различных областях знаний. Для школьников старших классов, преподавателей, студентов, для специалистов не математических профессий, использующих математику в своей работе.
Построение дифференциальных моделей и их решений. Качественные методы исследования дифференциальных моделей.
В книге излагаются основные понятия дифференциального и интегрального исчислений, их приложения к исследованию элементарных функций, применения к приближенным вычислениям, решению некоторых задач механики и физики. Имеются главы, посвященные изучению тригонометрических функций, комплексных чисел, элементов теории вероятностей. Каждая глава снабжена упражнениями.
Для учащихся старших классов школ и ПТУ, студентов техникумов и вузов, а также преподавателей математики, инженеров и техников.

Скриншоты:


Время раздачи: 24/7 (минимум до появления первых 3-5 скачавших)
[NNMClub.to]_Amel'kin V.V. - Differentsial'nyie uravneniya v prilozheniyah - 1987.djvu.torrent
 Торрент: Платиновая раздача  Зарегистрирован
 
Скачать


Примагнититься
 Зарегистрирован:   29 Июл 2025 19:48:44
 Размер:   3.28 MB  (
 Рейтинг:   5 (Голосов: 22)
 Поблагодарили:   100
 Проверка:   Оформление проверено модератором 29 Июл 2025 19:51:24
Как cкачать  ·  Как раздать  ·  Правильно оформить  ·  Поднять ратио!  
Показать сообщения:   
Начать новую тему   Ответить на тему    Торрент-трекер NNM-Club -> Литература и прочие Обучающие материалы для детей и родителей -> Образование, обучение и развитие детей Часовой пояс: GMT + 3
Страница 1 из 1