Классический форум-трекер
canvas not supported
Нас вместе: 4 260 363


Устойчивый к блокировкам VPN с высоким уровнем приватности

Е.А. Бордаченкова | Задачи и упражнения по языку ассемблера MASM. Учебное пособие для студентов I курса (2023) [PDF]


 
 
RSS
Начать новую тему   Ответить на тему    Торрент-трекер NNM-Club -> Компьютерная литература -> Программирование
Автор Сообщение
kivgazovvv ®
Стаж: 3 мес. 26 дней
Сообщений: 165
Ratio: 13.031
Раздал: 723 GB
Поблагодарили: 20714
100%
russia.gif
Е.А. Бордаченкова | Задачи и упражнения по языку ассемблера MASM. Учебное пособие для студентов I курса (2023) [PDF]
Автор: Е.А. Бордаченкова
Издательство: Издательство Московского университета
Жанр: Программирование

Формат: PDF
Качество: Изначально электронное (ebook)
Иллюстрации: Черно-белые

Описание:
Пособие содержит задачи и упражнения по языку ассемблера MASM 6.14, необходимый для решения теоретический материал и ответы к некоторым задачам. Во второе издание были добавлены задачи, расширен теоретический материал и исправлены опечатки первого издания. Пособие может быть использовано на семинарских занятиях по курсу «Архитектура ЭВМ и язык ассемблера».
Издание предназначено студентам первого курса факультета ВМК МГУ имени М. В. Ломоносова, обучающимся по образовательным программам по направлениям 01.03.02 «Прикладная математика и информатика» (бакалавриат) и преподавателям, ведущим семинарские занятия по «Практикуму на ЭВМ» на 1 курсе ВМК МГУ, а также может быть полезно студентам высших учебных заведений, изучающим язык ассемблера MASM.

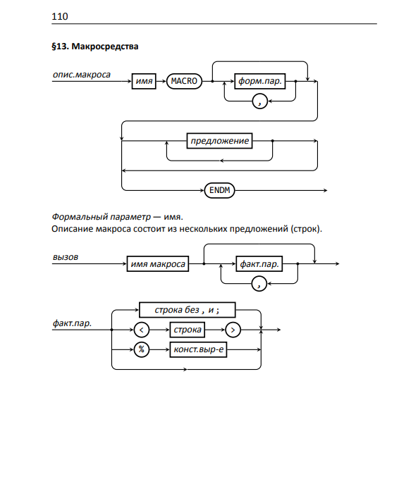
Скриншоты:


Время раздачи: с 15:00 до 23:00 круглосуточно (минимум до появления первых 3-5 скачавших)
[NNMClub.to]_MASM.torrent
 Торрент: Платиновая раздача  Зарегистрирован
 
Скачать


Примагнититься
 Зарегистрирован:   18 Ноя 2025 20:43:38
 Размер:   2.27 MB  (
 Рейтинг:   4.8 (Голосов: 37)
 Поблагодарили:   181
 Проверка:   Оформление проверено модератором 18 Ноя 2025 21:00:43
Как cкачать  ·  Как раздать  ·  Правильно оформить  ·  Поднять ратио!  
kivgazovvv ®
Стаж: 3 мес. 26 дней
Сообщений: 165
Ratio: 13.031
Раздал: 723 GB
Поблагодарили: 20714
100%
russia.gif
Материал предоставил Martovsky88
IVG0D
Стаж: 15 лет 2 мес.
Сообщений: 7
Ratio: 14.753
0.5%
belarus.gif
А можно попросить выложить сам курс, если он существует в электронке.
kivgazovvv ®
Стаж: 3 мес. 26 дней
Сообщений: 165
Ratio: 13.031
Раздал: 723 GB
Поблагодарили: 20714
100%
russia.gif
IVG0D писал(а): Перейти к сообщению
А можно попросить выложить сам курс, если он существует в электронке.

ВМК МГУ, Падарян В.А. | Архитектура ЭВМ и язык ассемблера [конспект лекций] (2020) [PDF]
Показать сообщения:   
Начать новую тему   Ответить на тему    Торрент-трекер NNM-Club -> Компьютерная литература -> Программирование Часовой пояс: GMT + 3
Страница 1 из 1